Energy Cloud
Project
Solo project for master's thesis
Duration
12 Weeks, 2023
My Role
Research, UI/UX process,
Prototyping, Usability test
Energy Cloud, Renewable energy subscribe platform with checking real-time usage by AR
The Energy Cloud app is a renewable energy subscription platform for small households, such as students and couples. It was created to raise awareness about users' energy usage patterns by providing real-time power usage checks through the AR feature and to encourage positive behavioral changes in users.
PROJECT BACKGROUD
55
%
Reduction of emissionby 2030
40
%
New renewable energy target for 2030
55
%
2030 energy efficiency target for primary energy consumption
The 27 EU member states have committed to making the EU the first climate-neutral continent by 2050. Reducing greenhouse gas emissions by more than 55% by 2030 requires increasing renewables' share and energy efficiency. This project began with a thought on how to increase energy use efficiency in ordinary homes by utilizing IoT, such as a smartphone, which is the most easily accessible to users.
Discover
THE PROBLEMS
Lack of information on real-time energy consumption
The desire to save energy is enormous in every home in Europe. However, it is difficult for the user to check in detail when and under what circumstances electricity was consumed and how much electricity can be saved by turning off the lights. Most of the time, users can only know the information about the power used after use.
KEY PAIN POINTS
01
Many energy-related apps have been released in the existing market, but most focus on monitoring after use.
02
It isn't easy to check in real-time when and under what circumstances electricity consumption is high.
03
When you practice actions to save electricity, you don't know in detail how much you saved.
COMPETITOR ANALYSIS
I analyzed five apps, each with a distinct concept related to energy usage and I found that scarcely any of them provide AR feature.  This then became my opportunity for the solution.
USER INTERVIEW
Qualitative interviews defined my users and identified user needs and struggles.
I conducted one-on-one interviews to understand their behavior and learn more about additional pain points. Each interview was completed and tried to understand how people use electricity in their homes and what discomfort they feel about energy use. I also conducted a survey about energy consumption patterns.
3
1:1 Interview
50
Min per
interview
22
Survey
The biggest topic discovered after the interview was the lack of awareness related to energy use. They wanted to know information related to energy use in an immediate and convenient way.
What are typical challenges when you use electricity at home?
3 family members, living in a rent house
I wonder how much my neighbors are paying for energy. If I know that, I can save more with cautious
Hana, 43
in Tooluse, France
Single, living in a studio apartment
Recently, energy costs have risen too much, so I’m trying to save electricity, but I have no enough information how to save the energy.
Amy, 32
in Berlin, Germany
Single, living in an apartment
I am interested in renewable energy, but I know that the initial installation cost is expensive. The service seems unavailable now as I do not have a home.
Jaesu, 36
in Madrid, Spain
HYPOTHESIS
How might we raise awareness in the energy consumption environment of users' daily lives and start making renewable energy more accessible?
Define
PERSONA & USER JOURNEY
After in-depth interview with 3 skateholders, I made 2 personas. I made a user journey of each persona.
FEATURE PRIORITISATION
Due to limited resources, we prioritized features based on impact and effort. We focused on low-effort but high-impact features.
Key Insights
Simplify complex
processes
When moving to a residential area, connecting and using electricity is difficult. Existence of hassle of cancellation and subscription
Alleviation of
Initial Barriers
No matter how innovative a service is, users are hesitant to use it if the initial entry barrier, such as cost and installation, is high.
Provide information
If you show examples of electricity use or savings in connection with consumption costs, it will help you save more actively.
Ideate
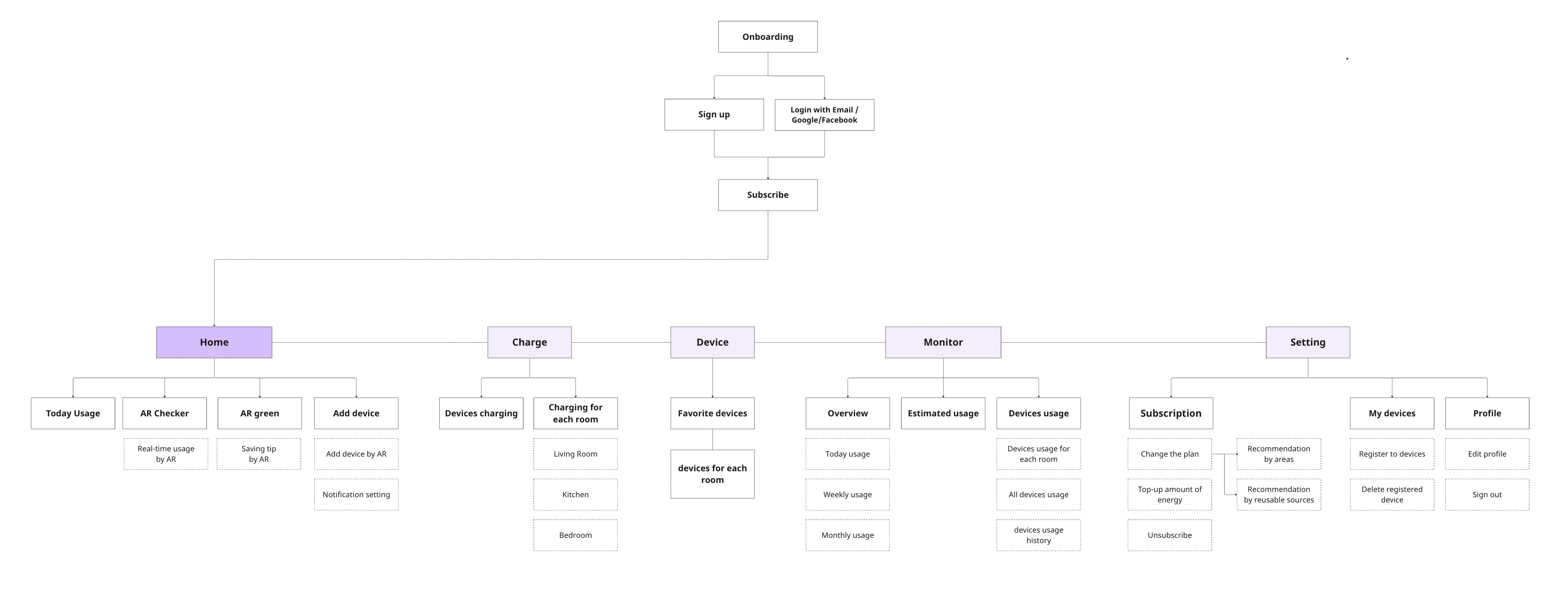
INFORMATRION ARCHITECTURE
After identifying more important features, we built an information architecture that focuses on AR function and real-time electricity consumption check.
SKETCH
I sketched so users can simultaneously see the most used features on the landing page. I also wanted to show the boring numbers related to the monitor feature through various graphs.
Deliver
LOW-FIDELITY WIREFRAME
I started by creating mid-fidelity in Figma to create a user interface. I focused on the process of starting a subscription in onboarding and the main feature of checking real-time electricity consumption by AR.
Checking the real-time energy usage by AR
Subscribe process on Onboarding screens
Sub features of the app
STYLE GUIDE
Created a style guide and UI components. This app is an application designed to check real-time power. Therefore, we mainly used reasonable and strong colors that can express shapes and graphs prominently.
Key Features
AR CHECKER
Improve awareness of energy consumption by checking real-time energy consumption through AR
Augmented reality can be an important tool in changing energy consumption patterns
ONBOARDING
Renewable energy subscription platform
Renewable energy can be easily used as an app through a subscription method without initial installation costs, and users can change monthly flat-rate plans and energy companies.
MONITORING
Rasing insight into
energy consumption
It analyzes hourly, daily, weekly, and monthly usage and cost to provide the estimated usage for the next month, and also helps to identify device usage patterns through analysis of device usage.
HIGH FIDELITY DESIGN
Based on low-fidelity wireframes, I developed a high-fidelity prototype through the iterating process.
Onboarding and Subscribe
Home screen  and AR features
Monitor, Charge and Device features
DASHBOARD
Through user research and interviews, I found out that users mainly want to monitor electricity consumption on a larger screen than mobile apps, so I added a dashboard platform to the service.
WEARABLE DEVICE
I also designed the wearable device screens to allow users to use applications through their wearable device.
Testing
USABILITY TEST
In order to validate my ideas and iterations, I conducted the usability tests and interviews with 3 participants. They were to complete 6 tasks and answer 10 open-ended questions with the prototype.
Task Results
I asked users to perform an onboarding subscription process, a real-time electricity usage check process with AR, and check the monitoring whole process. Being a new service, users spent an average of 56 seconds reading information and navigating through each screen. Overall, users were able to get the job done fully and were satisfied with the process.
82.5
Average
SUS score
0.56s
Average time
spent per task
100%
Total
Completion
Real-time usage
“Knowing the electricity consumption of the home appliances being used in real-time with AR is beneficial.”
Estimated usage
“It is helpful to know in advance the expected usage for the next month based on the usage for this month.”
Monitor screen
It needed clarification about what to press to move the sub-monitor screens from the main monitor feature.
Takeaways
What I learned
I learned to focus on the most important features of the app. Through surveys and interviews, I got a comprehensive understanding of users' needs and focused on two key features: subscription and AR, which are users' biggest needs.
Next time
It's important to come up with a lot of ideas, but it's just as important to know when to give up in the planning stage of a service's features. After usability testing, I practically abandoned many of my initial ideas. It is essential to be open to many ideas and opportunities and to be bold and make mistakes.
OverviewDISCOVERDEFINEIDEATEDELIVERTESTINGTAKEAWAY
More Works